贵州农信深化改革税务服务项目变更公告(三次)
来源:贵州农村商业联合银行股份有限公司
发布时间:2026-01-29
一、项目编号:THZB2025-811QYFW
二、项目名称:贵州农信深化改革税务服务项目
三、更正信息
(一)更正事项:招标公告、招标文件
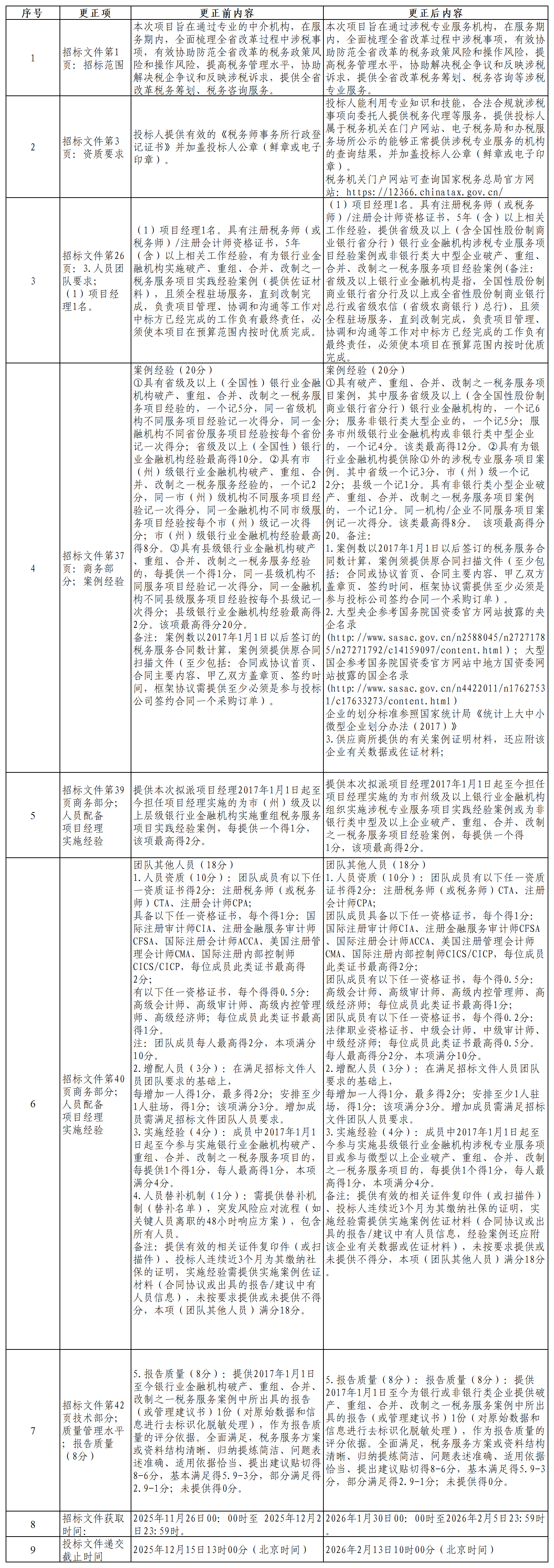
(二)更正内容:

(三)更正时间:2026年01月29日
四、联系方式
(一)招标人信息:
招标人:贵州农村商业联合银行股份有限公司
地址:贵州省贵阳市观山湖区长岭北路61号
联系人:肖老师
联系电话:18685996551
(二)代理机构信息:
招标代理机构:泰禾云工程咨询有限公司
地址:贵州省贵阳市观山湖区商业金融区内建勘大厦16楼
联系人:刘玉瑶、张健、陆朝芝、兰明城
联系电话:19984490299
贵州农商联合银行
2026年01月29日